同行评议

《智能物联技术》执行单盲同行评审制度。
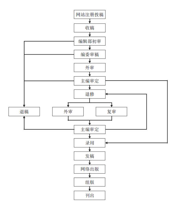
1. 初审:编辑部对来稿进行初步审理,对合格的稿件提交编委初审。
主要内容包括:检查稿件是否符合本刊的办刊宗旨、报道方向和读者需要。
2. 编委初审:编委对有一定学术价值的稿件,推荐相应学科的外审专家。同时,编辑部采用中国知网“科技期刊学术不端文献检测系统(AMLC)”对稿件进行查重检测,对通过编委审查和检测合格的稿件提交外审(同行评议)。
主要内容包括:初步判断来稿内容质量及其发表价值。
3. 外审(同行评议):编辑部将稿件送给2位合适的审稿专家评审。当评审意见不一致时,送第3名专家评审。
主要内容包括:对论文选题的科学性、创新性、实用性,科研设计的合理性及文字表达的准确性予以综合评价,提出具体意见。
4. 主编审定:主编根据外审(同行评议)的意见,决定稿件录用、退修、再审、复审或退稿。
“退修”阶段会邮件通知作者修改稿件,这一过程需作者在“作者查稿”模块中查看修改意见,提交修改稿并附上修改说明。修改说明应较为详细,根据审稿意见逐条说明,修改的部分需用其他颜色标注,以方便审稿人或编委会审阅。作者应在指定时间内返回修改稿。

由于有些稿件需要修后再送外审,“外审”和“退修”两个阶段可能重复出现。


发布日期:2024-12-11    浏览: 296
我要投稿

1977年创刊,双月刊

ISSN 2096-6059

CN 33-1411/TP

CODEN ZWJAA7

主管:
中国电子科技集团公司

主办:
中电海康集团有限公司

编辑出版:
浙江《智能物联技术》杂志社

引用排行 阅读排行 下载排行